|
内容 |
改变绿化规划的使用性质审批 |
|
联系电话 |
0911-2112550 |
|
办理地址 |
延安市宝塔区210国道与303省道交叉口 |
|
相关法律法规 |
《中华人民共和国行政许可法》《城市绿化条例》 |
|
许可条件 |
在城市、镇规划区内改变绿化规划的使用性质审批 |
|
申请资料 |
1、申请报告(申请理由、改变绿化规划、绿化用地面积、联系人、联系电话); 3、绿化异地补植计划书1份; |
|
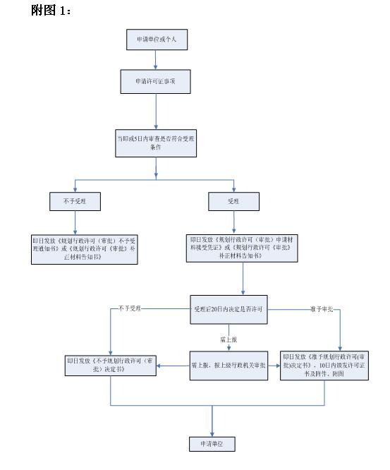
办理程序 |
1、受理责任:公示应当提交的材料,一次性告知补正材料,依法受理或不予受理。 4、送达责任:将决定送达建设单位。5、公示责任:情况公示。 |
|
办理部门 |
宝塔区规划局 |
|
办理时间 |
法定工作日(08:00-12:00、14:00-17:30 节假日除外) |
|
办理时限 |
20个工作日 |
|
承诺时限 |
20个工作日,可延长10日办结;统一或者联合办理45日,可延长15日办结; |
|
收费标准及依据 |
不收费 |
|
法律效力 |
《城市绿化条例》(国务院令第100号)第七条 国务院设立全国绿化委员会,统一组织领导全国城乡绿化工作,其办公室设在国务院林业行政主管部门。 |
